关闭


24小时急救健康热线:

0825-2222120

24小时投诉电话:

15309067120

欢迎访问遂宁市第三人民医院(网站支持IPV6)

您缺“❤锌”了吗?

日期:2023-09-18  点击:1954  属于:科室动态
  早在1973年,WHO就已经确认锌为人体必需且重要的微量元素之一。锌在体内可参与许多酶的构成,稳定生物膜的结构。目前已证实人体内有100多种含锌酶,包括DNA聚合酶、RNA聚合酶和 RNA转运酶等,发挥极为重要的生理生化功能。
       锌在人体内的生理功能及其对人类健康的关系越来越受到临床医师和营养学界的重视,缺锌引起的代谢障碍已成为全世界重要的营养问题之一。
锌的生理功能及代谢
       锌是含锌金属酶的组成成分,参与形成许多蛋白质的锌指结构。锌的主要生理功能如下:1.促进生长发育:含锌酶可促使体内各组织细胞的繁殖分化,并调节其代谢与功能,使机体各器官组织不断增长和成熟。2.促进组织修复再生、加速创伤愈合:缺锌时影响蛋白质及RNADNA合成,能量代谢下降,使组织再生受阻,导致伤口组织中胶原减少,肉芽生长缓慢,不易愈合。3.促进生殖器官和性腺发育,增强性功能:缺锌时男性生殖系统发育不全,精子生成障碍、性功能低下。4.维持正常食欲和味觉:缺锌时影响味觉素合成,引起味蕾更新障碍,味觉变得迟钝,食欲减退。5.增强免疫功能:锌可促进免疫器官如胸腺、脾脏及淋巴组织的生成发育,增强T细胞、B细胞和免疫因子的免疫功能。6.促进维生素 A代谢和暗视觉:锌参与肝脏和视网膜维生素A还原酶的活化,与视黄醛的合成变构密切相关,还参与视黄醛结合蛋白的合成,影响维生素A从肠道转运到肝脏、眼部和全身。7.增进生物膜抗击氧自由基:锌有延缓衰老过程的功能,也可能影响肿瘤、先天畸形、风湿病等疾病的发生。
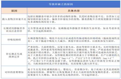
一、锌缺乏的病因及临床表现
1.病因导致锌缺乏的原因有很多,主要包括以下几方面:
2.临床表现
锌缺乏一般为长期慢性疾病,临床症状常逐渐呈现且一般以轻症为多,故通常不易被发现。
二、预防措施
1.膳食补充
锌的食物来源很广泛,但各种食物含锌量差异甚大,可相差上百倍:
含锌量最高的为牡蛎、鲱鱼等海产品,可达100mg/100g
蔬菜、水果类植物性食物含锌量很低,大多在1mg/100g以下;
肉、肝、禽、蛋、鱼等动物性食物一般含锌量较多,为25mg/100g
干果类、谷类胚芽和麦麸也富含锌;
乳类含锌较低,人乳为0.4mg/100g,初乳稍高为0.6mg/100g;牛乳的含锌量稍高为0.40.5mg/100g,但人乳中锌的吸收率相对较高。
2.婴幼儿适时添加辅助食物
婴儿应提倡母乳喂养,尤其保证初乳的摄入;婴儿满6个月后应及时添加乳类以外含锌较高的动物性食物。
孕妇、乳母的锌需要量较多,应特别供给富锌食物。
3.对易患缺锌的高危人群适当补充锌的每日供给量
包括生长发育高峰期的婴幼儿和青春期少年,长期重体力劳动者,锌吸收功能较弱的年迈老人和孕妇、乳母。
此外,患慢性腹泻、吸收不良综合征和锌消耗增多者,如手术后、肿瘤、结核病患者等和长期采用肠外营养者都应注意适当补充锌摄入量,并积极治疗原发病以预防锌缺乏症。