24小时急救健康热线:
0825-2222120
24小时投诉电话:
15309067120
欢迎访问遂宁市第三人民医院(网站支持IPV6)
因工作需要,特面向社会长期公开招聘专业技术人员。
一、基本条件
(一)热爱祖国,拥护中国共产党,遵纪守法,具有良好的社会公德。
(二)身心健康,五官端正,符合岗位所要求的专业或技能条件。
(三)具备履行岗位职责的其他条件。`
二、招聘岗位及条件
(一)学科带头人
1.专业:呼吸内科、消化内科、风湿免疫、胸心外科、妇产科、中医、康复医学、儿科、口腔、耳鼻喉、心血管内科。
2.要求:年龄40周岁及以下,研究生及以上学历,取得中级及以上专业技术职务。特别优秀者可适当放宽招聘条件。
(二)临床医技科室医生
初级职称年龄35周岁及以下,中级职称年龄40周岁及以下,副高级职称年龄45周岁及以下。

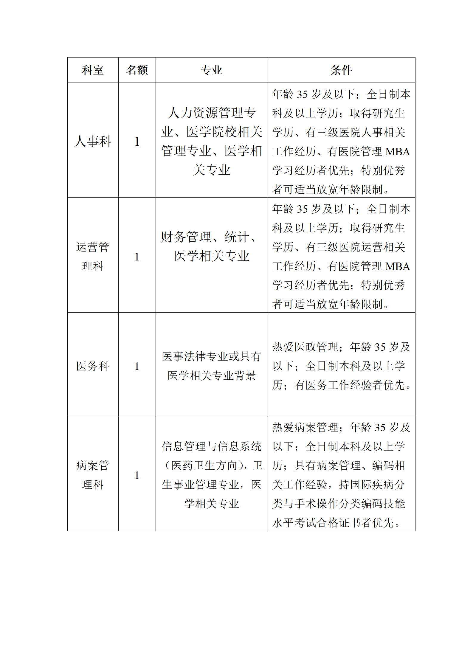
(三)职能科室工作人员

三、报名时间、地点
(一)报名时间:本次招聘专业长期有效,根据接收简历情况不定期启动招聘。
(二)报名材料:
1.个人简历。
2.居民身份证。
3.毕业证、学位证、教育部学籍在线认证报告。
4.专业技术资格证书,如执业证、资格证等。
5.住院医师规范化培训合格证书或在培证明。
(三)报名方式:
1.网络报名:符合条件者发送报名材料至邮箱634078863@qq.com。
2.现场报名:递交报名材料到人事科。
四、待遇
(一)高职称及高学历人才协助解决事业编制。
(二)硕士、博士研究生、副高及以上职称或介入等紧缺专业人才,提供保底待遇、安家费及过渡住房,具体面议。
(三)具体待遇以人事科解释为准。
五、招聘方式
(一)副高及以上职称、研究生及以上学历人员采取试岗、面谈的形式进行考核,考核合格后提交会议确定入职。
(二)其他:采取试岗、笔试、面试等方式进行考核,具体根据报名情况统筹安排。
六、体检和录用
1.体检
根据考试综合排名顺序,等额确定体检人员名单,体检费用由个人承担。
2.录用
(1)体检合格的签订合同,办理聘用手续。
(2)应届毕业生毕业后须取得毕业证和学位证,且体检合格,否则将不予录用。
3.资格审查将贯穿招聘全过程,应聘者应保证报名材料真实可信,若过程中发现应聘者不符合招聘条件,均不予录用。
七、联系方式
联系部门:遂宁市第三人民医院人事科
地 址:四川省遂宁市遂州中路162号
联系电话:0825-2235057
联 系 人:刘老师 何老师
2023年4月21日