关闭
24小时急救健康热线:
0825-2222120
24小时投诉电话:
15309067120
欢迎访问遂宁市第三人民医院(网站支持IPV6)
中文域名:遂宁市第三人民医院.公益
立即查询
首页
|
医院概况
医院简介
领导班子
就医环境
高新设备
医院荣誉
|
就医指南
科室导航
名医荟萃
门诊排班
重点专科
楼层分布
就医流程
住院服务
急诊服务
健康体检
|
医院新闻
医院要闻
媒体报道
医学动态
健康科普
医患之窗
|
护理园地
护理文化
科教动态
下载专区
|
科研教学
科研成果
论文发表
学术任职
科教动态
学术动态
|
医保之窗
医保动态
医保指南
|
专题栏目
学习党的二十大精神
服务百姓健康行动
文明城市/单位工作
人才服务工作站
|
党建工作
党务公开
组织构架
党支部建设
廉政文化建设
工会之家
共青团建设
女工园地
|
院务公开
通知公告
行政组织构架
学术会议
医共体建设
|
招聘招标
招聘信息
招标采购
|
医院文化
医院文化理念
医院院报
廉政家风
|
三级医院创建
组织机构
通知公告
工作动态
首页
医院概况
医院简介
领导班子
就医环境
高新设备
医院荣誉
就医指南
科室导航
内科系统
外科系统
医技系统
门诊系统
行政后勤
其他机构
名医荟萃
大内科
大外科
门诊急诊
医技
门诊排班
重点专科
楼层分布
就医流程
住院服务
急诊服务
健康体检
医院新闻
医院要闻
媒体报道
医学动态
健康科普
医患之窗
护理园地
护理文化
科教动态
下载专区
科研教学
科研成果
论文发表
学术任职
科教动态
学术动态
医保之窗
医保动态
医保指南
专题栏目
学习党的二十大精神
服务百姓健康行动
文明城市/单位工作
人才服务工作站
党建工作
党务公开
组织构架
党支部建设
机关第一党支部
机关第二党支部
机关第三党支部
机关第四党支部
后勤第一党支部
后勤第二党支部
后勤第三党支部
退休党支部
放射影像科党支部
功能检验支部
急危重症党支部
门诊·心血管·内分泌党支部
中医·皮肤·针灸科党支部
五官中心支部
呼吸中心党支部
妇儿中心党支部
泌尿中心党支部
神经·麻醉中心党支部
凯旋路社区卫生服务中心党支部
育才路社区卫生服务中心党支部
骨科中心党支部
消化中心党支部
消毒供应室党支部
廉政文化建设
工会之家
工会制度
工会活动
工会荣誉
共青团建设
女工园地
院务公开
通知公告
行政组织构架
学术会议
医共体建设
招聘招标
招聘信息
招标采购
医院文化
医院文化理念
医院院报
廉政家风
三级医院创建
组织机构
通知公告
工作动态
厚德精业
施医弘仁
当前位置:
首页
>>
招聘招标
招聘信息
|
招标采购
热门
暂无信息
推荐
共青团遂宁市第三人民医院委员会关于招募2023年暑假学生志愿者的公告
遂宁市第三人民医院门面竞价招租公告
遂宁市第三人民医院招聘启事
当前位置:
首页
>>
招聘招标
招聘招标
遂宁市第三人民医院招聘启事
遂宁市第三人民医院招聘启事 因工作需要,特面向社会公开招聘专业技术人员。 一、基本条件 (一)热爱祖国,拥护中国共产党,遵纪守法,具有良好...
2021-05-27
遂宁市第三人民医院电子票据签名服务设备采购公告
遂宁市第三人民医院 电子票据签名服务设备采购公告 各位潜在供应商: 我院将对以下产品进行院内采购,欢迎有相关产品且具备合格资质、有供应...
2021-05-11
遂宁市第三人民医院 第二批采购医疗设备市场调研信息征集
遂宁市第三人民医院 第二批采购医疗设备市场调研信息征集 各潜在供应商: 我院2021年医疗设备采购计划已经讨论通过,为了充分了解医疗设备信...
2021-04-26
遂宁市第三人民医院 第一批采购医疗设备市场调研信息征集
遂宁市第三人民医院 第一批采购医疗设备市场调研信息征集 各潜在供应商: 我院2021年医疗设备采购计划已经讨论通过,为了充分了解医疗设备信...
2021-04-15
遂宁市第三人民医院信息机房系统建设二期征集公告
遂宁市第三人民医院信息机房系统建设二期征集公告 我院信息机房建设一期项目已经启动,各项工作有序推进。为进一步加快智慧医院建设,提高安全容灾及对一期建设进行...
2021-03-30
PCR实验室净化空调调研公告
遂宁市第三人民医院 关于PCR实验室净化空调采购项目市场调研公 告 各供应商:  ...
2021-03-15
遂宁市第三人民医院招聘启事
因工作需要,特面向社会公开招聘妇产科医生2名。 一、公开招考岗位及条件 (一)拥护党的方针政策,遵守法律法规,热爱医疗工作,具有敬业精神。 ...
2021-01-15
遂宁市第三人民医院 关于数码裂隙灯的采购公告
遂宁市第三人民医院 关于数码裂隙灯的采购公告 各位潜在供应商: 我院将对以下产品进行院内采购,欢迎有相关产品且具备合格资质、有供应及服务保障能力的供应...
2020-12-30
遂宁市第三人民医院 关于空气压力波治疗仪的采购公告
遂宁市第三人民医院 关于空气压力波治疗仪的采购公告 各位潜在供应商: 我院将对以下产品进行院内采购,欢迎有相关产品且具备合格资质、有供应及服务保障能力...
2020-12-30
遂宁市第三人民医院招聘启事
因医院工作需要,现紧急面向社会公开招聘专业技术人员。 一、条件 (一)拥护党的方针政策,遵守法律法规,热爱医疗工作,具有敬业精神。 (二)...
2020-12-14
遂宁市第三人民医院招才纳贤! 欢迎报考!
遂宁市第三人民医院招才纳贤! 欢迎报考! (2021年毕业及已毕业的研究生、规培生均可报名) 一、招聘对象:2021届普通高校应届毕业生及...
2020-10-13
遂宁市第三人民医院关于CODcr水质在线分析仪采购项目成交公告
遂宁市第三人民医院 关于CODcr水质在线分析仪采购项目成交公告 采购项目名称 ...
2020-09-15
遂宁市第三人民医院关于配电室及发电机房气体灭火系统升级改造项目成交公告
遂宁市第三人民医院 关于配电室及发电机房气体灭火系统升级改造项目成交公告 采购项目名称 ...
2020-09-15
遂宁市第三人民医院关于全院屋顶防水维修服务的采购公告(第二次)
遂宁市第三人民医院 关于全院屋顶防水维修服务的采购公告(第二次) 各潜在供应商: 根据我院后勤保障工作的需要,经医院研究,决定对我院房屋顶...
2020-09-09
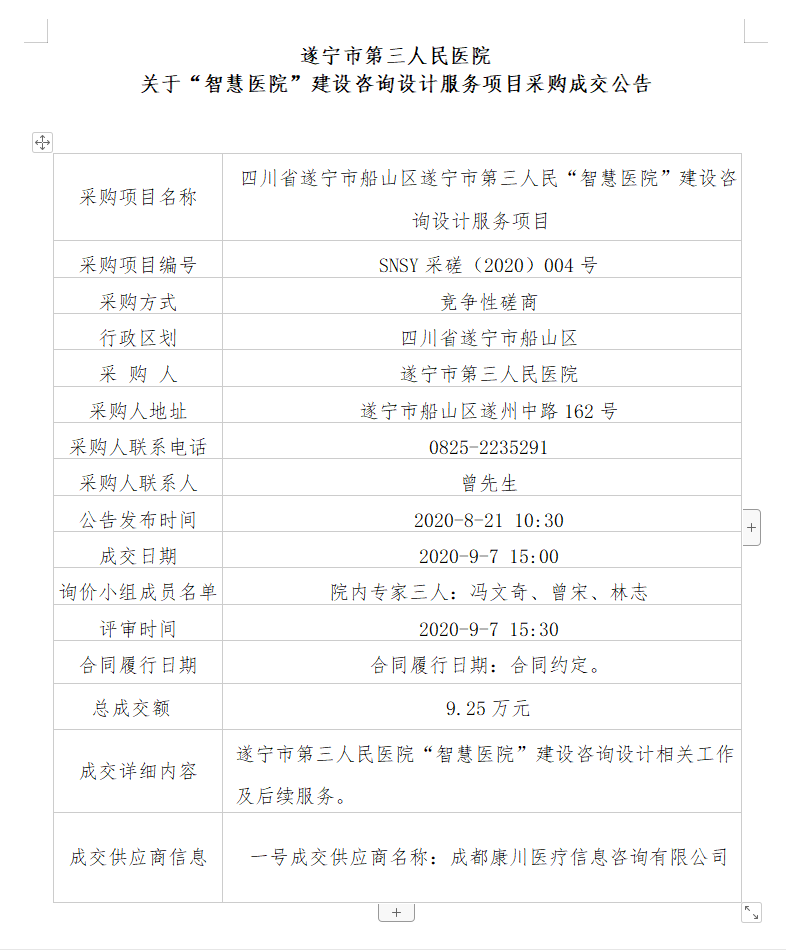
遂宁市第三人民医院 关于“智慧医院”建设咨询设计服务项目采购成交公告
2020-09-08
遂宁市第三人民医院 关于“智慧医院”建设咨询设计服务项目的采购公告
各潜在供应商: 我院将对“智慧医院”建设咨询设计服务项目进行院内采购,欢迎有相关产品且具备合格资质、有供应及服务保障能力的供应...
2020-08-21
遂宁市第三人民医院 关于CODcr水质在线自动监测仪的采购公告
各位潜在供应商: 我院将对以下产品进行院内采购,欢迎有相关产品且具备合格资质、有供应及服务保障能力的供应商参与院内采购,现就相关事项公告如下。 一、...
2020-08-21
遂宁市第三人民医院 关于全院屋顶防水维修服务的采购公告
各潜在供应商: 根据我院后勤保障工作的需要,经医院研究,决定对我院房屋顶面防水层维修服务进行采购,欢迎具备相应服务能力和资质的公司参与此次采购,现就相...
2020-08-21
遂宁市第三人民医院 关于上网行为管理设备的采购公告
遂宁市第三人民医院 关于上网行为管理设备的采购公告 各位潜在供应商: 我院将对以下产品进行院内采购,欢迎有相关产品且具备合格资质、有供应及服务保障能力...
2020-07-22
遂宁市第三人民医院门面招租公告
遂宁市第三人民医院门面招租公告 经研究决定,我院位于船山区凯旋中路304号-306号以及2楼的门面将对外招租,现将相关事宜公告如下: 一、门面简...
2020-07-21
共
355
条 14/18 页
首页
上一页
上10页
11
12
13
14
15
16
17
18
下一页
尾页